乌兹别克斯坦贸易主管部门是投资和外贸部,主要职责为吸引外资和促进外贸两方面,外贸职责包括:实施统一的外贸政策,促进并确保国家出口支持体系的有效运转,对外贸活动进行监管;协调关税和非关税监管措施,改进电子商务程序;扩大外贸合作,支持本国商品、劳务和服务出口;协调乌加入世贸组织和其他多边经济组织;协调市场批发和股票的监管,监测并分析市场状况;推动外贸基础设施发展,提高过境运输能力,改善物流和交通走廊,实现出口路线多元化等。
乌兹别克斯坦主要贸易法规有:
《对外经济活动法》(https://www.lex.uz/acts/67238);
《出口监督法》(https://lex.uz/ru/docs/262947);
《保护措施、反倾销及补偿关税法》(https://lex.uz/ru/docs/62836);
《海关法》(https://lex.uz/docs/2876352)等。
【进口关税】根据1998年1月1日生效的乌兹别克斯坦《关税税率法》,乌采取从价关税、从量关税、复合关税3种税率。2018年6月29日,乌总统米尔济约耶夫签署《关于进一步整顿对外经济活动和改善乌关税制度的措施》,对《关税税率法》进行补充,消过去给予的大范围进口关税优惠,鼓励吸引外资,在国内创造有竞争力的生产环境,鼓励高附加值产品出口。
按照世贸组织的分级标准,乌税率制度可归入“开放”类。在现行税率中进口关税税率分5级:0、5%、10%、20%和30%。乌《关税税率法》规定,对与乌签订最惠国待遇协定的国家,其进口商品关税税率的最高水平由法律确定,对未与乌签订该协定的国家进口商品或无原产地证明的进口商品,进口关税税率增加一倍。乌共与47个国家签订了最惠国待遇协定。
乌与白俄罗斯、格鲁吉亚、哈萨克斯坦、吉尔吉斯斯坦、摩尔多瓦、俄罗斯、土库曼斯坦(按照双边协议相互商定清单的商品)、乌克兰、塔吉克斯坦、阿塞拜疆签订了《关于设立自由贸易区的协议》,对产自这些国家的进口商品不征收进口关税。
乌不采用世贸组织运用的特惠税率体制。
【禁止进口】1997年10月10日第УП-1871号总统令第5号附件规定了禁止进口的商品清单,包括用于破坏国家及社会秩序,破坏国家领土完整、政治独立及国家主权,宣传战争、恐怖主义、暴力,民族特殊性,宗教仇恨、种族主义及其各种变体(反犹太主义、法西斯主义)的印刷品、手稿、印版、图画、照片、胶卷、底片、电影、电视及音频产品、录音唱片、声音材料,以及有色情内容的材料。1998年5月15日乌兹别克斯坦第213号内阁决议禁止乙醇进口或过境。此外,乌政府会根据本国经济发展形势和需要颁发政府令,禁止进口个别商品。例如,2020年4月乌政府颁发命令,决定自2020年5月1日起至12月31日禁止进口白水泥和其他硅酸盐水泥,主要原因是受新冠肺炎疫情影响,内需萎缩,为保护本国水泥行业,临时禁止水泥进口。因国内企业反对,5月下旬乌政府又宣布恢复水泥产品进口。
【进口配额】乌不采用进口配额。但按照《蒙特利尔破坏臭氧层物质议定书》,2005-2030年期间破坏臭氧层物质进入乌需要配额。同时,根据《对外经济活动法》,乌内阁可对个别种类进出口商品确定数量限制(配额)。配额通过招标方式进行分配,个别种类商品进出口应获得许可证及配额。许可证及配额分配程序由内阁确定。
【其他进口限制措施】2017年以来,乌国际收支进一步恶化,为减少进口节约外汇资源,乌总统要求各级官员切实履行职责,加大力度推动工业生产本土化进程,对本国可以生产的产品、材料等不允许进口,如出现进口已实现本土化生产的产品和材料的行为,将严肃问责,问题严重的就地免职。
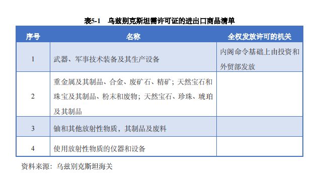
【出口许可制度】根据乌总统令,商品(工程及服务)出口许可制度自1997年11月1日起废止,特殊商品(军备及军事技术、生产武器装备的专门配套制品;贵重金属、合金及其制品、矿石、精矿、贵重金属废料及副产品、天然宝石及其制品、天然宝石副产品及粉末、珍珠及其制品、琥珀及其制品;铀及其他放射性物质、铀及其他放射性物质制品、放射性物质副产品;放射性物质使用仪器及设备)除外。上述商品的出口合同须先在乌兹别克斯坦投资和外贸部登记。乌内阁1998年3月31日第137号命令列出了特殊商品(工程及服务)清单,所列商品须具有乌主管机关发放的许可才可实施进出口。
【禁止出口制度】乌总统1997年10月10日批准禁止出口清单,后进行了数次修改。2017年1月,乌总统签署命令,取消了部分谷物、肉类、奶制品、糖、植物油、皮革和丝绸原料等在内的一些产品的出口禁令。根据该命令,乌可以出口谷物产品、面粉和面制品、牛肉和鸡肉、肉奶制品、糖、植物油、皮革、毛皮(包括卡拉库里羔皮)、羊毛、古董家具、有色金属、蚕茧和丝绸、丝绸原料、塑料包装。2018年10月30日,乌兹别克斯坦总统签署《关于进一步促进贸易自由化和发展竞争商品市场的措施》总统令,决定自2019年1月1日起取消猪肉、家禽、其他肉类和食物副产品、猪油和家禽油脂、植物油、糖、面包产品、钨矿石和丝绸废料的出口限制。

【主管部门】根据乌兹别克斯坦《产品及服务品质检验法》 (https://lex.uz/ru/docs/99887),乌标准化、计量及认证署(简称“乌标准化署”)是国家标准化、计量和认证管理机关,实施国家产品抽查和质量检验制度,实施认证制度,推行管理体系认证。代表国家参加相应的国际组织。乌强制检验商品清单包含61个大类商品,主要为民生产品,如肉、鱼、蔬菜等。2021年6月2日,乌总统签署命令,在标准化署基础上成立技术监管署,隶属于投资和外贸部。
【基本要求】在签订向乌提供被列入强制检验的商品合同中,应具备证明该产品符合乌政府公布或承认的产品品质合格证及合格标志。乌方承认的其他国家的品质合格证及合格标志由申请人(供货人)随同货物海关报关单一同提交给海关查验机关,并作为该产品获准进入乌境内的必需单证。若入境产品没有产品品质合格证及合格标志,海关查验机关将通报“乌技术监管 署”,同时禁止该产品入境,直到该产品依据国家品质检验制度进行品质检验或国外品质证书得到承认为止。
根据乌内阁决议,对货值超过1万美元的下列商品:肉及肉类副产品、奶制品、油料籽及果实、含酒精及不含酒精饮料、烟草制品、部分设备及机械装置、电机及设备等,需在强制卸货前进行检验,方可办理海关手续,除非法律另有规定。卸货前检验不适用于下列情况:①合同总值不超过1万美元的商品供货;②按照乌投资与外贸部发放的许可证实施的特殊商品的进口货物。为加强植物检疫工作,乌总统米尔济约耶夫2017年8月30日签署的总统令,在内阁成立乌国家植物检验检疫局,2021年7月15日,乌总统再次签署命令,将该局改组成植物保护和检疫署,仍直属内阁。该署的主要职责是:在植物保护与检疫及农业化学领域实施统一的国家政策;对土壤和农产品中的农药残留、硝酸盐和重金属盐进行放射性和毒理学分析,对土壤进行农业化学分析,检测矿物和微生物肥料质量;完善植物保护和检疫体系,制定有效的处理有害生物办法并监督执行,防止其对经济作物的损害;发展植物诊所和生物实验室体系;发展植物卫生领域的科研和教育潜力,扩大国际合作,加强人才培训。目前,进口至乌的外国植物商品需获得该部门或其所属机构颁发的检疫许可。
乌兹别克斯坦与海关管理有关的主要法律制度有:
-《海关法》(https://lex.uz/docs/2876352)
-《国家海关服务法》
(https://lex.uz/ru/docs/4000638?ONDATE=19.10.2018%2000#4007666)
-《关于加入<简化和统一海关程序国际公约>法案》(https://lex.uz/ru/docs/5174758)
-《对外经济活动法》(https://www.lex.uz/acts/67238)
【进口关税】自2022年1月1日起,乌进口商品最新关税税率见下表。
【海关手续费】海关手续费数额由乌内阁确定,以苏姆计征,自由关税区和海关监管仓库除外。海关手续费征收对象:办理商品和运输工具通关,包括非商业目的、未随身托运行李中装运的、国际邮寄的商品和货物;在非指定地点和规定时间办理海关手续;存放或暂时存放属于海关机关的商品和运输工具;随商品实施海关监督。